大龍峒幼兒園
關於幼兒園
教育理念
校園環境
交通資訊
最新消息
最新消息
招生訊息
餐點表
安全與衛生
安全資訊
託藥措施
衛教資訊
餐點來源
衛教最新消息
課程分享/教學
教保目標
主題活動
學習區
全園活動
家庭與社區
親職教育
故事列車
好鄰居
社區活動
world ywca
WOMEN LEADING CHANGE
展開子選單
安全資訊
託藥措施
衛教資訊
餐點來源
衛教最新消息
首頁
安全與衛生
安全資訊
安全資訊
2021
07
07
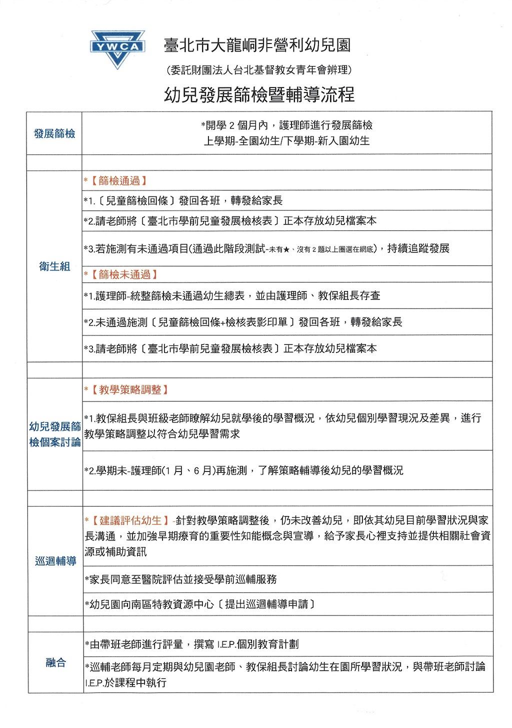
§發展篩檢流程§
大
中
小
文字大小:
回列表
↑